Mosaic
Movie Planning Web Tool for Beginner Filmmakers

Team
Anmol Sekhon
Wei Xing Deng
Karanjit Singh
Baolati Pazeli
Timeline
May - July 2024
3 Months
Deliverables
User Personas
Wireframes
App Prototype
Final Report
Platforms
Figma
Figma Prototype
Project Overview
This 3 month project was done for a senior interaction methods course at Simon Fraser University. Mosaic lets beginner filmmakers input details of their project to create a recommended budget while also helping them plan the various parts of their film shoots with a multi level planning feature. We prioritized beginner filmmakers by educating on potential unexpected costs while they walk through a series of steps to help build their film.
My Impact
I collaborated with three other designers, taking a lead role in several critical areas. First, I conducted field research with filmmakers to uncover user pain points and preferences, which informed our project’s direction. From this data, I defined our primary design problem, shaping the overall objectives and setting a clear focus for the team. Additionally, I led the design and prototyping of the onboarding experience and the planning feature interface in Figma, prioritizing ease of use and alignment with user needs.
Final Solution

High-fidelity mockups of the building and planning features on Mosaic.
Redefining Focus
With filmmakers as our initial target audience, our goal was to help new filmmakers streamline their film submissions to the Vancouver International Film Festival (VIFF). At this stage, I felt the pressure of identifying the core problem through research, which pushed me to embrace the uncertainty inherent in UX design. This openness allowed us to explore various ideas and adapt our focus based on research findings. For example, while our initial aim centered on VIFF submissions, our research insights led us to pivot in a new direction, broadening the project's scope to better address filmmakers' needs.

Inital framing and problem statement
Mapping the Industry
In order to further understand the film industry, I interviewed 5 filmmakers across various skill levels. and prepared the questions to ask them. I was careful not to ask leading questions and letting them elaborate by focusing on the what, how, and why of topics that seemed to resonate with them. This approach helped us gather more valuable and honest insights. I also enjoyed sorting data with my team, as we got to recall, classify, and categorize it into meaningful information.

Interview notes and how we conducted them as most were in person but some on Zoom

Organizing the responses from the filmmakers based on the questions
Planning the Path Forward
When asked about how they entered into the film space and what they struggled with, many of the filmmakers expressed how difficult it was planning their film projects and budgeting accordingly. This pain point ultimately directed our project into what Mosaic is.
of our participants said they would want some help with budgeting aspects of their films.
80%
of our participants said they have an idea for the movie but don’t know where to begin.
55%
of our participants said they have need help with both planning and budgeting for films.
60%
User Persona
The interviews allowed us to create personas based on the collective experiences and advice the filmmakers provided. Our persona is Luke, a recent graduate from a film program at Vancouver Film School but does not have a lot of experience doing it entirely on his own.

User persona of Luke
From Ideas to Insights
Peer feedback helped us recognize that by focusing only on VIFF, we were limiting our perspective. I learned the importance of starting with a broad approach to avoid getting locked into narrow ideas. Throughout the project, we regularly updated our 'How might we' statement based on new research insights. This process also taught me to let go of ideas I was attached to, understanding that sometimes they aren't the best fit. Accepting the time and effort put in is essential if a direction turns out to be a dead end. I realized that I had been designing based on my own assumptions, but after interviewing several new filmmakers, I discovered their challenges were different from what I had initially imagined that led us to our final problem statement:
Problem Statement
How might we help beginner filmmakers with planning and managing their budget in an efficient and realistic way?
Personalizing the Process
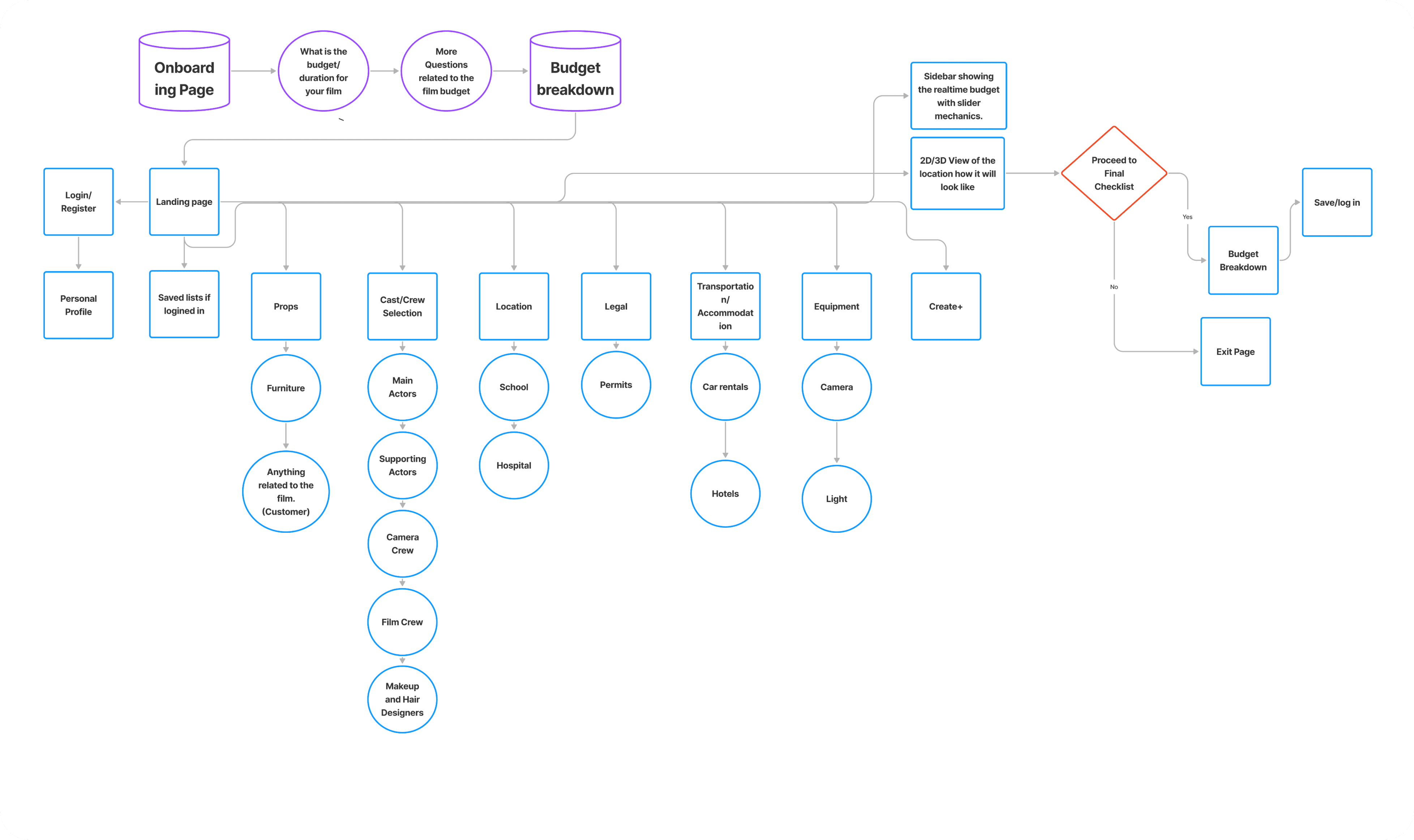
Drawing on insights from user interviews, I created an initial user flow map to visualize how filmmakers would interact with the tool. Recognizing the complexity of planning a film project, we prioritized giving filmmakers maximum flexibility in customizing their experience. To streamline the process, I broke down each stage of planning, ensuring essential steps were covered while still allowing users to add their own details for a more personalized workflow.

User flow map that directed the structure of Mosaic
Wireframe to Workflow
With the goal of helping users personalize their experience, I helped design initial wireframes that introduced a step-by-step process to guide filmmakers in creating a plan they could confidently follow. After an onboarding process where users input specific details, the interface would generate tailored recommendations, including budgeting suggestions, to help filmmakers feel more secure in allocating their resources. Our main focus was to provide beginner filmmakers with structured guidance while ensuring they had the flexibility to customize their experience.

Initial wireframes of the onboarding process and building feature
Feedback
The university's teaching team reviewed our proposal and wireframes, providing valuable feedback that we implemented. One key suggestion was adding error prevention to alert filmmakers if they booked overlapping time slots. They also emphasized the importance of using clear language and simplifying the process, which we addressed in the final version of Mosaic. Our team incorporated all of this feedback into the final design.
Final Solution
Keeping in mind the feedback and refining our interface throughout the weeks, it led to the final design of Mosaic. A web based tool that empowers beginner filmmakers so that they feel more confident in their work and continue to grow their creativity.
Getting Started
From the landing page, multiple options are visible such as About and Pricing, and when Get Started is clicked, Mosaic takes the user through a detailed onboarding process to get their film project started ending off with a recommended customized budget.
Build Your Film
The sidebar navigation takes users through categorized sections of a film in which they can choose the necessary elements for their film. They may book filming locations, select props, hire cast and crew, and any customized expense they may want to add. With cast and crew, users can see their profile that will detail their skillset and qualifications so filmmakers can make informed decisions. All of these choices are visible via the BudgetList tab always available on the right-hand side.
Plan Your Shoot
Once all the film elements are added, the planner tab helps users plan their film by day and scene so that they can efficiently film. The planning feature includes a detailed dashboard with a budget and an overview of which elements are needed for what scene. Mosaic has error prevention to alert users that they may overbook a crew mate or a location for a time which is not avaliable.
Reflection
This 3-month project was a truly eye-opening experience that expanded my skillset as a designer. By interviewing filmmakers, I gained valuable insights into their frustrations and desires, which helped me identify design opportunities in real time. Keeping these users in mind, I crafted the wireframes, user flow, and final interface, with a particular focus on the multi-level planning feature.
Given the limited time in the course, I wish I could have conducted usability testing with both beginner and professional filmmakers to further refine the interface based on their feedback. The success of this project was also due to the strong team communication. I learned the importance of exchanging ideas, collaborating toward shared goals, and checking in regularly, which played a crucial role in moving Mosaic forward. Weekly meetings ensured that our team stayed aligned, and positive communication was key to our success.